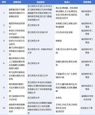
2月9日,全省建设一流创新生态打造最具竞争力营商环境大会在省人民大会堂隆重召开。大会对2024年度浙江省科学技术奖获得者进行了集中表彰,浙江师范大学作为第一完成单位牵头完成的9项科技成果喜获殊荣,其中一等奖1项、二等奖2项、三等奖5项、国际合作奖1项;以合作单位参与完成的1项成果获三等奖,总获奖数量与奖项层级均刷新学校历年最好纪录。

浙师大2024年浙江省科学技术奖获奖清单
据悉,2024年度浙江省科学技术奖共表彰成果305项,涵盖自然科学奖、技术发明奖、科学技术进步奖三大类别298项,以及国际科学技术合作奖7项。此次浙师大10项成果成功入选,且奖项数量、层级稳步提升,既是对学校科研工作的高度肯定,也是学校深耕有组织科研、赋能高质量发展的生动实践。
近年来,浙师大始终坚守科技创新初心,深耕有组织科研领域,以赋能新质生产力发展为导向,全力构建教育、科技、人才一体化发展新格局。学校聚焦重大重点科技项目攻坚,精准发力突破关键核心技术,持续加大高水平科技人才引育力度,推动科研人才队伍提质增效;以提升成果转化效能、优化科研评价体系为重要抓手,积极探索科技创新与产业创新深度融合的有效路径,持续深化教育科技人才一体化改革,聚力推进“315”科技创新体系建设,为加快建设创新浙江、奋力谱写共同富裕示范区建设新篇章,源源不断贡献坚实的“浙师力量”。
编辑:武艳
